영어로 steady-state response를 정정상태 응답, transient response를 과도 응답이라고 번역한다.
정정상태는 시스템의 출력이 안정되어서 시간이 흘러도 같은 값을 유지하거나 같은 패턴의 출력이 나오는 상태를 말한다. 과도 응답이란 출력이 \(0\)부터 시작하여 정정상태 응답으로 가는 동안의 과도기 응답을 말한다. 영어를 한자로 번역하고 표기는 한글로만 하기 때문에 오해하기 쉬운 용어가 됐다.
정정 행렬이라는 용어도 있는데 이 때 '정정' 은 영어로 positive-definite이다. '양의 값으로 규정된' 이라는 뜻이다. 아무튼 둘 다 정정이라고 번역한다. ‘과도’는 일상 용어로는 과일 깍는 칼을 말한다. 응답은 response를 번역한 것인데 '반응' 이라고 하기도 한다. 상황에 따라서 적당히 골라 쓰면 된다. 그림에서 빨간 박스 부분이 과도 응답 구간이고 그 뒤가 정정상태 구간이다.

정정상태 응답과 과도 응답을 분석하면 시스템의 특성을 동적 특성을 알 수 있다. 정정상태나 과도 응답은 입력을 아무렇게 준다고 나오는 것이 아니다. 입력을 랜덤하게 마구잡이로 준다면 정정상태 응답이 나올 리 만무하다. 시스템 출력의 값이나 패턴 등이 계속 변하기 때문이다. 그래서 시스템의 정정상태 응답과 과도 응답을 분석하기 위해서는 정해진 기준 입력을 사용한다. 기준 입력으로는 임펄스, 스텝(일정한 상수 값), 그리고 일정한 주파수를 갖는 싸인 또는 코사인 파형(sinusoid)이 사용된다. 위 그림은 기준 입력으로 크기가 1인 스텝 입력을 임펄스 응답이 \(h(t)=e^{-t}\)인 시스템에 가했을 때의 반응이다.

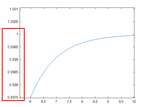
정정상태 응답은 불안정한(unstable) 시스템에서는 존재하지 않는다. 불안정한 시스템은 출력의 크기가 무한대로 커지는 시스템이므로 시간이 흘러도 같은 값이 유지되지 않기 때문이다. 또한 정정상태 응답은 입력이 가해지는 시점을 기준으로 무한대의 시간이 경과했을 때의 시스템 반응이다. 따라서 위 시뮬레이션 그림에서 정정상태 응답으로 표시한 부분은 엄밀한 의미로는 잘못된 것이다. 그림을 확대해 보면 정확히 1이 아니라 시간이 갈수록 계속 1로 수렴되고 있음을 알 수 있다.

하지만 시스템 응답이 \(1\)이 되어 그 값을 유지하기까지 천년 만년 기다릴 수 없기 때문에, 최종적으로 수렴할 값을 기준으로 어느 정도 오차 범위로 들어오면 정정상태에 돌입했다고 간주한다.
입력 \(u(t)\) 가 시스템에 가해지는 시간이 \(t= -\infty\) 이라면 인과(causal) LTI 시스템의 출력은 다음과 같다.
\[ \begin{align} y(t) &= \int_{-\infty}^t h(t-\tau) u(\tau) \ d\tau \\ \\ &= \int_0^{\infty} h(\tau) u(t-\tau) \ d\tau \end{align} \]
이 때 출력 \(y(t)\) 는 \( t\to -\infty\) 에서 ‘initially at rest’ 라는 가정이 암시적으로 부과되어 있다. 즉, \(t \to -\infty\) 에서의 초기값이 \(0\) 이라는 것이 전제되어 있는 것이다. 위 식에 의하면 시스템에 입력이 가해진지 이미 무한대의 시간이 경과했으므로 시스템이 안정하다면 시간 \(t\) 에서의 반응은 이미 정정상태에 도달했다고 볼 수 있다.
만약, 입력이 \(t=0\) 에서 시작되면 어떨까, 즉 \(u(t), \ t \ge 0\) 이라면? 이 경우, 인과(causal) LTI 시스템의 입출력 관계식은 다음과 같다.
\[ \begin{align} y(t) &= \int_0^t h(t-\tau) u(\tau) \ d\tau \\ \\ &= \int_0^t h(\tau) u(t-\tau) \ d\tau \end{align} \]
물론 이때에도 ‘initially at rest’, 즉 \(t=0\) 에서 초기값이 \(0\) 이라는 가정이 전제되어 있다. 위 식은 \(0 \lt \tau \lt \infty\) 에서의 입력에 대한 출력에서 \(t \lt τ \lt \infty\) 에서의 입력에 대한 출력의 영향분을 뺀 것과 같다. 즉,
\[ y(t) = \int_0^{\infty} h(\tau) u(t-\tau) \ d\tau - \int_t^{\infty} h(\tau) u(t-\tau) \ d\tau \]
앞서 언급했듯이 위 식에서 첫번째 항이 정정상태 응답이므로, 두번째 항은 과도 응답항이 된다. 결국 과도 응답항은 입력이 \(t=0\) 에서 시작되기 때문에 나타나는 (달리 말하면, 입력이 가해진 후 유한한 시간이 경과했을 때 나타나는) 반응이다.
예로서 임펄스 응답이 \(h(t)=e^{-t}\) 인 시스템에 크기가 \(1\) 인 스텝 입력을 가했을 때, 즉 \(u(t)=1, \ t\ge 0\) 인 경우, 시스템의 반응을 구해보자.
\[ \begin{align} y(t) &= \int_0^t h(\tau) u(t-\tau) \ d\tau \\ \\ &= \int_0^t e^{-\tau } d\tau \\ \\ &= 1-e^{-t} \end{align} \]
여기서 정정상태 응답은 \(1\)이고 과도 응답항은 \(-e^{-t}\) 임을 알 수 있다. \(t=\infty\) 이면 과도 응답항은 사라진다.
이번에는 정정상태 응답만을 구해보자.
\[ \begin{align} y_{ss} = y(\infty) &= \int_0^{\infty} h(\tau) u(t-\tau) \ d\tau \\ \\ &= \int_0^{\infty} e^{-\tau } d\tau \\ \\ &= 1 \end{align} \]
이 됨을 알 수 있다. 이번에는 과도 응답항만을 구해보자.
\[ \begin{align} y_{tr} (t) &= -\int_t^\infty h(\tau) u(t-\tau) \ d\tau \\ \\ &= -\int_t^\infty e^{-\tau } d\tau \\ \\ &= -e^{-t} \end{align} \]
따라서, 위 결과와 일치함을 알 수 있다.
'유도항법제어 > 비행제어' 카테고리의 다른 글
| [Continuous-Time] LTI 시스템 (0) | 2022.09.13 |
|---|---|
| 주파수 응답 (0) | 2021.02.05 |
| 진동 모드 해석 (0) | 2021.01.26 |
| 운동 모드 해석 (0) | 2021.01.26 |
| [Continuous-Time] 선형 시스템 (0) | 2021.01.10 |
댓글