비행시간(time of flight)을 계산할 수 있는 케플러 방정식(Kepler's equation)은 \(e \approx 1\) 근방에서 계산 정확도가 크게 저하된다. 특히 \(E\) 가 \(0\) 에 가까우면 \(M_e=E-e \sin E \approx E-E=0\) 이 되므로 계산 결과의 신뢰도가 떨어진다. 또한 케플러 방정식은 궤도의 모양에 따라서 다른 방정식을 사용해야 하는 불편함이 따른다.
이러한 두 가지 단점을 극복하고자 새로운 변수를 도입한 케플러 방정식이 개발되었다. 이 방정식은 모든 궤도에 대해서 유효한 범용 방정식이다.
이 방정식을 유도해 보자. 역학적 에너지(https://pasus.tistory.com/173) \(\mathcal{E}\) 의 정의로부터 시작한다.
\[ \mathcal{E}= \frac{v^2}{2}- \frac{\mu}{r}= - \frac{\mu}{2a} \tag{1} \]
여기서 속도의 제곱은 \(v^2= \dot{r}^2+ r^2 \dot{\theta}^2\) 이므로 식 (1)에 대입하면
\[ \mathcal{E}= \frac{1}{2} \left( \dot{r}^2+ r^2 \dot{\theta}^2 \right)- \frac{\mu}{r}= - \frac{\mu}{2a} \tag{2} \]
이 된다. 각운동량의 크기(https://pasus.tistory.com/288) \(h=r^2 \dot{\theta}= \sqrt{\mu p}\) 로부터 다음 식을 얻을 수 있으므로
\[ r^2 \dot{\theta}^2= \frac{\mu p}{r^2} \tag{3} \]
식 (2)에서 \(\dot{r}^2\) 을 계산할 수 있다.
\[ \dot{r}^2= - \frac{\mu p}{r^2} + \frac{2 \mu}{r}- \frac{\mu}{a} \tag{4} \]
여기서 새로운 변수 \(\chi\) 를 다음과 같이 정의한다.
\[ \dot{\chi} = \frac{\sqrt{\mu}}{r} \tag{5} \]
그러면 식 (4)를 새로운 변수로 표현할 수 있다.
\[ \dot{r}^2= -\dot{\chi}^2 p+2 \dot{\chi}^2 r- \dot{\chi}^2 \frac{r^2}{a} \tag{6} \]
이 변수를 범용변수(universal variable)라고 한다. 정의에 의하면 범용변수 \(\chi\) 의 단위는 \(\sqrt{km}\) 이다. 식 (6)의 양변을 \(\dot{\chi}^2\) 로 나누면,
\[ \frac{ \dot{r}^2}{ \dot{\chi}^2} =\left( \frac{dr}{d \chi} \right)^2=-p+2r- \frac{r^2}{a} \tag{7} \]
이 되고, 변수를 분리하면,
\[ d \chi = \frac{dr}{ \sqrt{-p+2r- \frac{r^2}{a} } } \tag{8} \]
이 된다. 식 (8)을 '수학 핸드북'의 적분 테이블을 검색하여 정적분을 구하면
\[ \chi +c_0 = \sqrt{a} \sin^{-1} \left( \frac{ \frac{r}{a}-1 }{ \sqrt{ 1- \frac{p}{a} }}\right) \tag{9} \]
이다. 여기서 \(c_0\) 는 적분상수이다. 한편 통반경(semi-latus rectum)은 \(p=a(1-e^2 )\) 이므로 식 (9)는 다음과 같이 쓸 수 있다.
\[ \chi +c_0 = \sqrt{a} \sin^{-1} \left( \frac{ \frac{r}{a}-1 }{ e} \right) \tag{10} \]
위 식에서 \(r\) 을 풀면,
\[ r=a \left( 1+e \sin \left( \frac{ \chi+c_0 }{\sqrt{a}} \right) \right) \tag{11} \]
이 되는데, 이 식을 범용변수의 정의인 식 (5)에 대입하면
\[ \sqrt{\mu} dt=a \left( 1+e \sin \left( \frac{ \chi+c_0 }{\sqrt{a}} \right) \right) d\chi \tag{12} \]
이 된다. \(t=t_0\) 에서 \(\chi=0\) 을 가정하고 위 식을 적분하면,
\[ \begin{align} \sqrt{\mu} (t-t_0 ) &= a \chi-ae \sqrt{a} \left( \cos \left( \frac{\chi+c_0}{ \sqrt{a}} \right) - \cos \left( \frac{c_0}{ \sqrt{a}} \right) \right) \tag{13} \\ \\ &=a \chi -ae \sqrt{a} \left[ \cos \left( \frac{\chi}{\sqrt{a}} \right) \cos \left( \frac{c_0}{\sqrt{a}} \right) \right. \\ & \ \ \ \ \ \ \ \ \ \ \ \ \ \ \left. - \sin \left( \frac{\chi}{\sqrt{a}} \right) \sin \left( \frac{c_0}{\sqrt{a}} \right) - \cos \left( \frac{c_0}{\sqrt{a}} \right) \right] \end{align} \]
이 된다. 이제 적분상수를 계산하기 위해서 \(t=t_0\) 에서 우주비행체의 위치벡터 \( \vec{r}_0\) 와 속도벡터 \(\vec{v}_0\) 가 주어졌다고 가정한다. 그러면, 식 (11)로부터
\[ \frac{r_0}{a}-1=e \sin \left( \frac{c_0}{\sqrt{a}} \right) \tag{14} \]
를 얻을 수 있다. 식 (11)을 미분하면,
\[ \dot{r}= \frac{ae}{\sqrt{a}} \cos \left( \frac{\chi+c_0}{\sqrt{a}} \right) \frac{\sqrt{\mu}}{r} \tag{15} \]
가 되는데 위 식에 초기값을 대입하면,
\[ \dot{r}_0 = \frac{ae}{\sqrt{a}} \cos \left( \frac{c_0}{\sqrt{a}} \right) \frac{\sqrt{\mu}}{r_0} \tag{16} \]
가 된다. 여기서 \(r \dot{r}= \vec{r} \cdot \vec{v}\) 관계식을 대입하면 다음 식이 성립한다.
\[ e \cos \left( \frac{c_0}{\sqrt{a}} \right) = \frac{ \vec{r}_0 \cdot \vec{v}_0}{ \sqrt{\mu a} } \tag{17} \]
식 (17)과 (14)를 (13)에 대입하면, 다음 식을 얻을 수 있다.
\[ \begin{align} \sqrt{\mu} (t-t_0 ) &= a \chi -ae \sqrt{a} \left[ \cos \left( \frac{\sqrt{\chi}}{\sqrt{a}} \right) \frac{ \vec{r}_0 \cdot \vec{v}_0}{e \sqrt{\mu a} } \right. \tag{18} \\ & \ \ \ \ \left. - \sin \left( \frac{\chi}{\sqrt{a}} \right) \frac{1}{e} \left( \frac{r_0}{a}-1 \right)- \frac{\vec{r}_0 \cdot \vec{v}_0}{e \sqrt{\mu a} } \right] \\ \\ &= a \left( \chi - \sqrt{a} \sin \left( \frac{\chi}{\sqrt{a}} \right) \right) \\ & \ \ \ \ \ \ + \frac{ \vec{r}_0 \cdot \vec{v}_0}{ \sqrt{\mu} } a \left( 1- \cos \left( \frac{\chi}{ \sqrt{a} } \right) \right) \\ & \ \ \ \ \ \ + r_0 \sqrt{a} \sin \left( \frac{\chi}{\sqrt{a}} \right) \end{align} \]
여기서 새로운 무차원 변수 \(z\) 를 하나 더 도입한다.
\[ z= \frac{\chi^2}{a} \tag{19} \]
그러면 식 (18)을 다음과 같이 표현할 수 있다.
\[ \begin{align} \sqrt{\mu} (t-t_0 ) &= \frac{\chi^2}{z} \left( \chi- \frac{\chi}{\sqrt{z}} \sin \sqrt{z} \right) \tag{20} \\ & \ \ \ \ \ + \frac{ \vec{r}_0 \cdot \vec{v}_0 }{ \sqrt{\mu} } \frac{\chi^2}{z} \left( 1-\cos \sqrt{z} \right) \\ & \ \ \ \ \ + r_0 \frac{\chi}{ \sqrt{z} } \sin \sqrt{z} \\ \\ &= \left( \frac{ \sqrt{z}- \sin \sqrt{z} }{ (\sqrt{z})^3} \right) \chi^3 \\ & \ \ \ \ \ + \frac{ \vec{r}_0 \cdot \vec{v}_0 }{ \sqrt{\mu} } \chi^2 \frac{1-\cos \sqrt{z} }{z} \\ & \ \ \ \ \ + r_0 \frac{\chi}{ \sqrt{z} } \sin \sqrt{z} \end{align} \]
식 (20)은 \(z=0\) 에서 특이점을 갖는다. 이를 제거할 목적으로 다음과 같이 두 개의 함수를 도입한다.
\[ \begin{align} & C(z)= \frac{1-\cos \sqrt{z}}{z} \tag{21} \\ \\ & S(z)= \frac{ \sqrt{z}- \sin \sqrt{z}}{( \sqrt{z})^3} \end{align} \]
\(C(z)\) 와 \(S(z)\) 를 Stumpff 함수 또는 'C와 S함수' 라고 한다. 이 함수를 식 (20)에 대입하면 다음과 같이 된다.
\[ \sqrt{\mu} (t-t_0 )=S(z) \chi^3+ \frac{ \vec{r}_0 \cdot \vec{v}_0}{ \sqrt{\mu}} \chi^2 C(z)+r_0 \chi (1-zS(z)) \tag{22} \]
식 (22)는 모든 궤도 모양에서 사용할 수 있으므로 범용 케플러 방정식(universal Kepler's equation)이라고 한다.
무차원 변수 \(z\) 의 정의에 의하면 \(z\) 는 궤도가 쌍곡선이면 음수, 타원이면 양수, 그리고 포물선이면 \(0\) 의 값을 갖는다. \(z\) 가 음수일 경우 \(\sqrt{z}\) 는 허수가 되기 때문에 \(C(z)\) 와 \(S(z)\) 를 하이퍼 삼각함수로 변환할 수 있다. 즉, \(z \lt 0\) 일 때 sin 과 cos 함수는 각각
\[ \begin{align} \sin \sqrt{z} &= \sin j \sqrt{-z} = \frac{e^{-\sqrt{-z}}-e^{ \sqrt{-z}} }{2j} \tag{23} \\ &= j\frac{e^{\sqrt{-z}}-e^{ -\sqrt{-z}} }{2} =j \sinh \sqrt{-z} \\ \\ \cos \sqrt{z} &= \cos j \sqrt{-z} = \frac{e^{-\sqrt{-z}}+ e^{\sqrt{-z}} }{2}= \cosh \sqrt{-z} \end{align} \]
이므로 식 (21)은 다음과 같이 하이퍼 삼각함수로 바꿀 수 있다.
\[ \begin{align} C(z) &= \frac{ 1- \cosh \sqrt{-z} }{z}= \frac{ \cosh \sqrt{-z}-1 }{-z}, \ \ \ \ z \lt 0 \tag{24} \\ \\ S(z) &= \frac{ \sqrt{z}-j \sinh \sqrt{-z}}{(\sqrt{z})^3} = \frac{ j \sqrt{-z}-j \sinh \sqrt{-z} }{ -j ( \sqrt{-z})^3 } \\ & = \frac{ \sinh \sqrt{-z}- \sqrt{-z} }{ ( \sqrt{-z})^3}, \ \ \ \ z \lt 0 \end{align} \]
\(C(z)\) 와 \(S(z)\) 를 급수로 전개하면,
\[ \begin{align} C(z) &= \frac{1-\cos \sqrt{z}}{z}= \frac{1}{z}- \frac{1}{z} \left( 1- \frac{(\sqrt{z})^2}{2}+ \frac{(\sqrt{z})^4}{24} - \cdots \right) \tag{25} \\ &= \frac{1}{2}- \frac{z}{24} + \cdots \\ \\ S(z) & = \frac{ \sqrt{z}- \sin \sqrt{z}}{(\sqrt{z})^3} = \frac{1}{z}- \frac{1}{(\sqrt{z})^3} \left(\sqrt{z}-\frac{(\sqrt{z})^3}{6}+ \frac{(\sqrt{z})^5}{120} - \cdots \right) \\ &= \frac{1}{6}- \frac{z}{120} + \cdots \end{align} \]
이므로 \(z=0\) 인 경우에는 각각
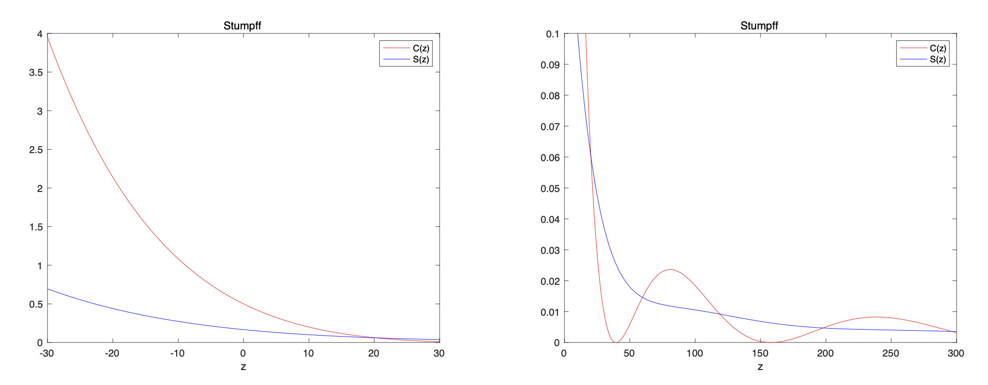
\[ \begin{align} C(z) &= \frac{1}{2}, \ \ \ \ z=0 \tag{26} \\ \\ S(z) &= \frac{1}{6}, \ \ \ \ z=0 \end{align} \]
이 된다. 다음 그림은 \(C(z)\) 와 \(S(z)\) 를 그린 것이다.

식 (22)가 모든 궤도 모양에 대한 케플러 방정식을 어떻게 나타내는지 알아보기 위하여 근지점(perigee)에서부터 시간을 측정 한다고 가정하고 식 (22)와 타원, 포물선, 쌍곡선 궤도의 케플러 방정식과 비교해 보자.
먼저 가정에 의하여 식 (22)에서 \(t_0=0\), \(r_0=r_p\), \(\vec{r}_0 \cdot \vec{v}_0=0\) 이 된다.
\[ \sqrt{\mu} t= S(z) \chi^3+ r_p \chi (1-zS(z)) \tag{27} \]
타원궤도인 경우에는
\[ \begin{align} S(z) & = \frac{ \sqrt{z}- \sin \sqrt{z}}{( \sqrt{z})^3} = \frac{ \frac{\chi}{\sqrt{a}} - \sin \frac{\chi}{\sqrt{a}} }{ \frac{\chi^3}{a \sqrt{a}} } \tag{28} \\ & = \frac{a}{\chi^2} - \frac{a \sqrt{a}}{\chi^3} \sin \frac{\chi}{\sqrt{a}} \\ \\ a &= \frac{h^2}{\mu (1-e^2)}, \ \ \ \ \ r_p=a(1-e) \end{align} \]
이므로 식 (27)의 양변을 \(\sqrt{a^3}\) 로 나누고 식 (28)을 대입하면
\[ \begin{align} \sqrt{ \frac{\mu}{a^3} } t &= \left( \frac{a}{\chi^2} - \frac{a \sqrt{a}}{\chi^3} \sin \frac{\chi}{\sqrt{a}} \right) \frac{\chi^3}{\sqrt{a^3}} \tag{29} \\ & \ \ +a(1-e) \frac{\chi}{\sqrt{a^3 }} \left[ 1- \frac{\chi^2}{a} \left( \frac{a}{\chi^2} -\frac{a \sqrt{a}}{\chi^3} \sin \frac{\chi}{\sqrt{a}} \right) \right]\\ \\ &= \frac{\chi}{\sqrt{a}}-e \sin \frac{\chi}{\sqrt{a}} \end{align} \]
가 된다. 타원궤도의 케플러 방정식(https://pasus.tistory.com/308),
\[ \sqrt{ \frac{\mu}{a^3} } t =E-e \sin E \tag{30} \]
과 비교하면 \(\chi = \sqrt{a} E\) 인 것을 알 수 있다.
포물선궤도인 경우에는 \(z=0\) 이므로 \(S(0)=\frac{1}{6}\) 이고, 근지점까지의 거리는 \(r_p= \frac{h^2}{2\mu}\) 이다. 식 (27)의 양변을 \( \left( \frac{\sqrt{\mu}}{h} \right)^3 \) 으로 곱하면,
\[ \begin{align} \frac{\mu^2}{h^3} t &= \left( \frac{ \sqrt{\mu}}{h} \right)^3 \frac{1}{6} \chi^3+ \left( \frac{ \sqrt{\mu}}{h} \right)^3 \frac{h^2}{2\mu} \chi \tag{31} \\ \\ &= \frac{1}{6} \left( \frac{ \sqrt{\mu}}{h} \chi \right)^3 + \frac{1}{2} \left( \frac{ \sqrt{\mu}}{h} \chi \right) \end{align} \]
이 된다. 포물선궤도의 케플러 방정식(https://pasus.tistory.com/307),
\[ \frac{\mu^2}{h^3} t = \frac{1}{6} \tan^3 \frac{\theta}{2} + \frac{1}{2} \tan \frac{\theta}{2} \tag{32} \]
과 비교하면 \(\chi = \frac{h}{\sqrt{\mu}} \tan \frac{\theta}{2}\) 인 것을 알 수 있다.
쌍곡선궤도인 경우에는
\[ \begin{align} S(z) &= \frac{ \sinh \sqrt{-z} - \sqrt{-z} }{( \sqrt{-z})^3} = \frac{ \sinh \frac{\chi}{\sqrt{-a}} - \frac{\chi}{\sqrt{-a}} }{ \frac{\chi^3}{(\sqrt{-a})^3} } \tag{33} \\ &= \frac{(\sqrt{-a})^3}{\chi^3} \sinh \frac{\chi}{\sqrt{-a}} - \frac{-a}{\chi^2} \\ \\ a &= \frac{h^2}{\mu (1-e^2)}, \ \ \ \ \ r_p=a(1-e) \end{align} \]
이므로 식 (27)의 양변을 \((\sqrt{-a})^3\) 으로 나누고 식 (33)을 대입하면
\[ \begin{align} \frac{\sqrt{\mu}}{(\sqrt{-a})^3} t &= \left( \frac{ (\sqrt{-a})^3}{\chi^3} \sinh \frac{\chi}{\sqrt{-a}} - \frac{-a}{\chi^2} \right) \frac{\chi^3}{(\sqrt{-a})^3} \tag{34} \\ & \ \ -(-a)(1-e) \frac{\chi}{(\sqrt{-a})^3 } \left[ 1+ \frac{\chi^2}{-a} \left( \frac{ (\sqrt{-a})^3}{\chi^3} \sinh \frac{\chi}{\sqrt{-a}} -\frac{-a}{\chi^2} \right) \right] \\ \\ &= \sinh \frac{\chi}{\sqrt{-a}}-\frac{\chi}{\sqrt{-a}} -(1-e) \sinh \frac{\chi}{\sqrt{-a}} \\ \\ &= e \sinh \frac{\chi}{\sqrt{-a}}-\frac{\chi}{\sqrt{-a}} \end{align} \]
가 된다. 쌍곡선궤도의 케플러 방정식(https://pasus.tistory.com/309),
\[ \frac{\sqrt{\mu}}{(\sqrt{-a})^3} t = \frac{\mu^2}{h^3} (e^2-1)^{3/2} t=e \sinh F-F \tag{35} \]
과 비교하면 \(\chi =\sqrt{-a} F\) 인 것을 알 수 있다.
'항공우주 > 우주역학' 카테고리의 다른 글
| 라그랑지 계수 (Lagrange coefficients) - 2 (0) | 2023.11.30 |
|---|---|
| 라그랑지 계수 (Lagrange coefficients) - 1 (0) | 2023.11.27 |
| 케플러 문제 (Kepler’s problem) - 2 (0) | 2023.11.22 |
| 케플러 문제 (Kepler’s problem) - 1 (0) | 2023.11.18 |
| 궤도의 비행각과 비행시간 (0) | 2023.11.16 |
댓글