라그랑지 포인트 L1, L2 및 L3에서의 선형화 운동방정식은 다음과 같았다 (https://pasus.tistory.com/272).
\[ \begin{align} & \delta \ddot{x}-2 \delta \dot{y}-(1+2c_2 ) \delta x=0 \tag{1} \\ \\ & \delta \ddot{y}+2 \delta \dot{x}+(-1+c_2 ) \delta y=0 \\ \\ & \delta \ddot{z}+c_2 \delta z=0 \end{align} \]
여기서
\[ c_2= \frac{(1-\mu)}{|x_0+\mu|^3 }+ \frac{\mu}{ |x_0+\mu-1|^3 } \tag{2} \]
이다.
식 (1)에서 \(\delta x, \ \delta y\) 운동을 벡터 형식으로 바꾸면 다음과 같았다.
\[ \dot{\mathbf{w}}=A\mathbf{w} \tag{3} \]
여기서
\[ A= \begin{bmatrix} 0 & 0 & 1 & 0 \\ 0 & 0 & 0 & 1 \\ (1+2c_2) & 0 & 0 & 2 \\ 0 & (1-c_2) & -2 & 0 \end{bmatrix} , \ \ \ \mathbf{w}= \begin{bmatrix} \delta x \\ \delta y \\ \delta v_x \\ \delta v_y \end{bmatrix} \]
이다. 행렬 \(A\) 의 고유값 \(\lambda_i\) 와 고유벡터 \(\mathbf{v}_i\) 는 각각 다음과 같이 계산되었다.
\[ \begin{align} & \lambda_1= \lambda, \ \ \ \lambda_2=-\lambda, \ \ \ \lambda_3=j \omega_p, \ \ \ \lambda_4=-j\omega_p \tag{4} \\ \\ & \mathbf{v}_1= \begin{bmatrix} 1 \\ v_2 \\ \lambda \\ \lambda v_2 \end{bmatrix}, \ \ \mathbf{v}_2= \begin{bmatrix} 1 \\ -v_2 \\ -\lambda \\ \lambda v_2 \end{bmatrix}, \ \ \mathbf{v}_R=\begin{bmatrix} 1 \\ 0 \\ 0 \\ -\omega_p \kappa \end{bmatrix}, \ \ \mathbf{v}_I=\begin{bmatrix} 0 \\ \kappa \\ \omega_p \\ 0 \end{bmatrix} \\ \\ & \mathbf{v}_3= \mathbf{v}_R+j \mathbf{v}_I, \ \ \ \mathbf{v}_4=\mathbf{v}_R-j \mathbf{v}_I \end{align} \]
여기서
\[ \begin{align} & v_2= \frac{-2 \lambda}{\lambda^2+c_2-1 }= \frac{\lambda^2-(1+2c_2 )}{2 \lambda} \tag{5} \\ \\ & \kappa = \frac{\omega_p^2+(1+2c_2 )}{2 \omega_p } \end{align} \]
이다.

식 (4)로 주어진 고유벡터를 이용하여 변환행렬 \(T\) 를 다음과 같이 정의하고,
\[ T= \begin{bmatrix} \mathbf{v}_1 & \mathbf{v}_2 & \mathbf{v}_R & \mathbf{v}_I \end{bmatrix} \tag{6} \]
상태벡터 \(\mathbf{w}\) 를 상태벡터 \(\mathbf{a}=T^{-1} \mathbf{w}\) 로 변환하고 해를 구하면 다음과 같았다 (https://pasus.tistory.com/272).
\[ \begin{align} & a_1 (t)=a_{10} e^{\lambda t} \tag{7} \\ \\ & a_2 (t)=a_{20} e^{-\lambda t} \\ \\ & a_3 (t)=a_{30} \cos \omega_p t + a_{40} \sin \omega_p t \\ \\ & a_4 (t)=-a_{30} \sin \omega_p t + a_{40} \cos \omega_p t \end{align} \]
여기서 \(a_{10}, \ a_{20}, \ a_{30}, \ a_{40}\) 은 초기값이다.
이제 식 (7)로 주어지는 해를 상태벡터 \(\mathbf{w}\) 로 표현하면 다음과 같다.
\[ \begin{align} \mathbf{w} & (t) = T \mathbf{a}(t) = \begin{bmatrix} \mathbf{v}_1 & \mathbf{v}_2 & \mathbf{v}_R & \mathbf{v}_I \end{bmatrix} \begin{bmatrix} a_1 (t) \\ a_2 (t) \\ a_3 (t) \\ a_4 (t) \end{bmatrix} \tag{8} \\ \\ &= \begin{bmatrix} 1 \\ v_2 \\ \lambda \\ \lambda v_2 \end{bmatrix} a_1 (t)+ \begin{bmatrix} 1 \\ -v_2 \\ -\lambda \\ \lambda v_2 \end{bmatrix} a_2 (t) + \begin{bmatrix} 1 \\ 0 \\ 0 \\ -\omega_p \kappa \end{bmatrix} a_3 (t)+ \begin{bmatrix} 0 \\ \kappa \\ \omega_p \\ 0 \end{bmatrix} a_4 (t) \end{align} \]
식 (8)에서 \(a_1 (t)\) 는 시간이 지남에 따라 발산하므로 \(\mathbf{w}(t)\) 도 발산한다. 하지만 초기값을 잘 선정하여 \(a_1 (t)=a_2 (t)=0\) 이 되게 한다면 \(\mathbf{w}(t)\) 는 유한하며 그 때의 해은 다음과 같이 주어진다.
\[ \begin{align} \mathbf{w} (t) &= \begin{bmatrix} 1 \\ 0 \\ 0 \\ -\omega_p \kappa \end{bmatrix} (a_{30} \cos \omega_p t + a_{40} \sin \omega_p t) \tag{9} \\ \\ & \ \ \ + \begin{bmatrix} 0 \\ \kappa \\ \omega_p \\ 0 \end{bmatrix} (-a_{30} \sin \omega_p t + a_{40} \cos \omega_p t ) \end{align} \]
위 식에서 \(\delta x(t)\) 와 \(\delta y(t)\) 를 풀어 쓰고 식 (1)에서 \(\delta z(t)\) 의 해를 구하면 다음과 같다.
\[ \begin{align} & \delta x(t) = a_{30} \cos \omega_p t + a_{40} \sin \omega_p t = - A_x \cos (\omega_p t + \phi) \tag{10} \\ \\ & \delta y(t) = \kappa (-a_{30} \sin \omega_p t + a_{40} \cos \omega_p t ) = \kappa A_x \sin (\omega_p t + \phi) \\ \\ & \delta z(t) = A_z \sin (\omega_v t + \psi) \end{align} \]
여기서 \(A_x, \ A_z, \ \phi, \ \psi\) 는 초기값에 따라 결정되는 상수이며,
\[ \omega_v^2=c_2, \ \ \ \kappa= \frac{\omega_p^2+1+2c_2}{2 \omega_p } \]
이다.
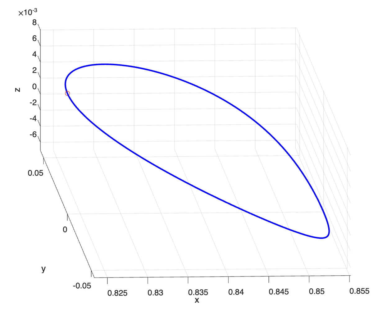
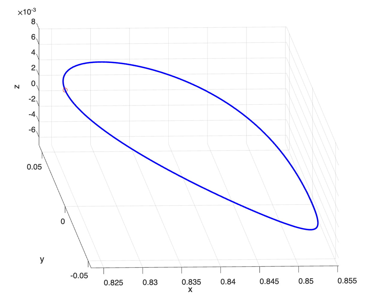
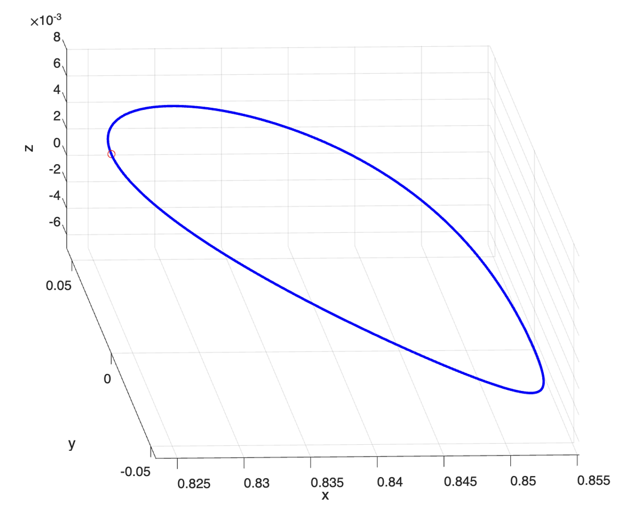
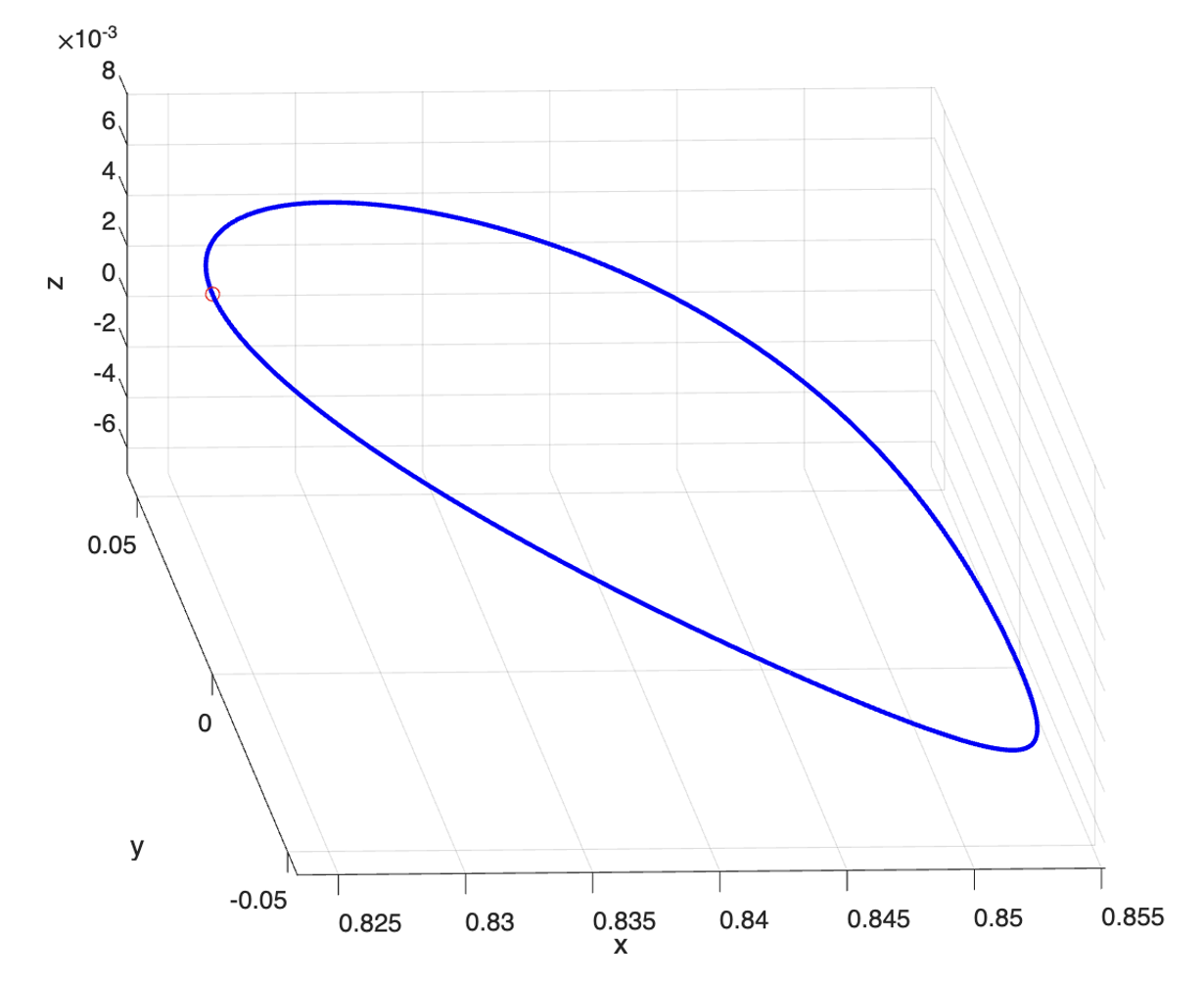
식 (10)에 의하면 \(\hat{b}_3\) 축 (z축)방향의 주파수는 \(\omega_v\) 이며 \((\hat{b}_1-\hat{b}_2)\) 평면 (x-y평면)의 주파수는 \(\omega_p\) 로서 일반적으로 주파수가 일치하지 않는 준주기(quasi-periodic) 궤도가 형성됨을 알 수 있다. 이러한 궤도를 리사주(Lissajous) 궤도라고 한다.


또한 식 (10)에 의하면, \(\hat{b}_3\) 축 방향의 운동을 억제한다면 \((\hat{b}_1-\hat{b}_2)\) 평면에서 주기(periodic) 궤도가 형성되는 것을 알 수 있는데 이러한 궤도를 리야프노프(Lyapunov) 궤도라고 한다. 리야프노프 궤도는 평면 궤도로서 라그랑지 포인트 L1, L2, L3를 중심으로 동일한 궤적을 주기적으로 반복 운동하며 \(\hat{b}_1\) 축 (x축)에 대해 대칭이고, \(\hat{b}_1\) 축을 항상 직교한다는 특징이 있다.

선형화 방정식으로 계산한 (x-y) 평면과 z축 방향의 주파수 \(\omega_p\) 와 \(\omega_v\) 는 아주 작은 차이를 보인다. 만약 진폭 \(A_x\) 와 \(A_z\) 를 충분히 키워서 선형화 범위를 넘어서게 한다면 비선형 효과로 인하여 \(\omega_p= \omega_v\) 가 될 수 있는데, 이 때는 동일한 주파수를 갖는 3차원 주기(periodic) 궤도가 형성된다. 이 궤도를 헤일로(halo) 궤도라고 한다. 헤일로 궤도는 일반적으로 진폭 \(A_z\) 를 특징으로 한다.

라그랑지 포인트 L1, L2, L3에서의 주기 또는 준주기 궤도는 삼체문제에서 고려되지 않은 외부 섭동력으로 인하여 불안정해 질 수 있으므로 주기적으로 보정 기동을 해야 한다.
최근 많은 우주 임무의 중심에 리야프노프 궤도, 헤일로 궤도, 리사주 궤도가 있으며, 우리나라에서도 지구와 달, 그리고 헤일로 궤도 사이를 빠르고 효율적으로 이동하기 위한 다양한 연구가 진행되고 있다.
'항공우주 > 우주역학' 카테고리의 다른 글
| [CR3BP] 주기궤도 (Periodic Orbit)의 조건 (0) | 2023.07.04 |
|---|---|
| 미분보정 (Differential Correction) (0) | 2023.07.03 |
| [CR3BP] L1, L2 및 L3 포인트에서의 궤도 운동 (0) | 2023.06.25 |
| [CR3BP] 라그랑지 포인트 안정성 해석 (0) | 2023.06.22 |
| [CR3BP] 힐의 영역 (Hill’s Region) (0) | 2023.06.19 |
댓글